墨水屏硬件设计-电子纸外部IC升压电路
电子纸模块需要一个简单的升压电源电路。对于更大的生产,您需要将此电路设计到您的 PCB 上。 对于原型制作和小批量生产,GoodDisplay 设计了小巧实用的 DESPI-C02 转接板
以及开发套件支持STM32/Arduino/ESP32/ESP8266 (Arduino IDE),可让您快速推进您的电子纸项目。
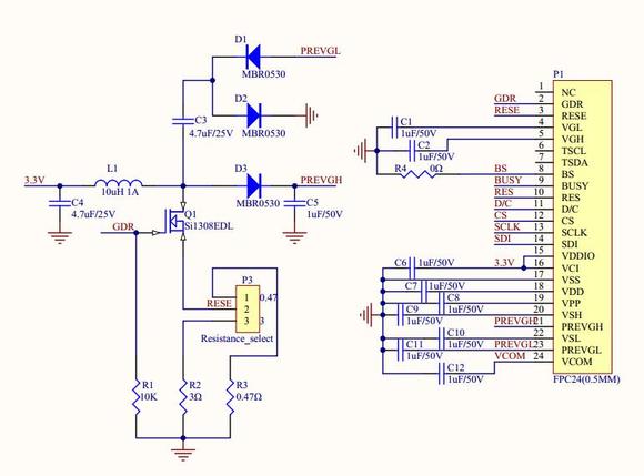
SPI电子纸的升压电路示例图

电子纸升压电路是如何工作的?
通常情况下,SPI串口的电子纸升压电路是在IC外部完成。其升压原理与传统的开关电源类似,主要是通过电子纸IC发送MOS管开关信号,
当MOS管导通的时候,电感线圈储存能量,电容放电;当MOS管断开的时候,电容充电,运用了电容的充放电原理完成升压。
您可能会关心的主要问题
MOS管的选型:
我们建议,MOS管最好用Si1304BDL或者Si1308EDL。
也有客户问我们: SI1308EDL N-MOS 场效应管 我们可以用A03400来替代吗?
答案:可以的。
对于电感的参数选择,我们建议电感选择绕线电感10uH 1A.
有客户问: 电感10uh 1a可以用SMD電感4.7UH,1.5A 替代吗?
答案:这部分不能改变。
肖特基二极管MBR0530可以用EP10QY03替代吗?
答案: 我们不能确定,需要客户自行测试。
如果只给电子纸显示器上电,升压电路能自动工作吗?
电子纸升压电路通过固定寄存器开启。 只有当微控制器向电子纸 IC 发送开路升压指令时,升压电路才能升压。
为什么1.02寸电子纸显示驱动电路中没有MOS管?
1.02寸电子纸显示器的采用在IC内部的升压电路,所以不需要MOS管。但是芯片周围的电容依然是必须的。
MOS管过热的可能原因有哪些?
可能是二极管焊接的方向不对导致MOS管短路。
扫二维码用手机看





